婚外恋的男人(那些年轻时婚外恋的男人)
2025-10-12 19:37:37
胖东来擀面皮事件全回顾:企业迅速响应,有人已获2000赔偿金
2024年6月27日凌晨,胖东来商贸集团在其官方公号上发布了一份《关于新乡胖东来餐饮商户“擀面皮加工场所卫生环境差”的调查报告》,这份报告不仅详细披露了事件的来龙去脉,还公布了针对消费者的赔偿措施。消费者纷纷对胖东来的负责态度表示赞赏。
视频加载中...
视频来源:@纵览新闻(抖音号燕赵都市报)6月26日17:57发布的《6月26日,胖东来发布:关于联营餐饮商户“擀面皮加工场所卫生环境差”的情况说明》
事件最开始是在2024年6月25日晚,有网友通过社交平台发布视频,爆料新乡胖东来商场餐饮部,某擀面皮档口存在严重的生产环境问题,视频中展示的加工场所环境脏乱不堪,引发了公众的强烈关注。

次日,胖东来迅速作出反应,发布声明称已关注到相关视频,并立即要求新乡两店餐饮部所有的联营商户档口进行关停,同时成立调查小组,对此事进行严格调查,胖东来这一迅速而果断的回应和举措,迅速赢得了网友们一致的赞扬!

调查小组成立后,迅速展开工作。经过现场勘查、视频比对、员工询问等一系列调查手段,最终确认网友爆料内容属实。该擀面皮档口的加工场所确实存在严重的卫生问题,包括地面污渍、设备陈旧、原料堆放混乱等。
面对这一事实,胖东来没有回避和推脱,而是选择了积极面对。他们不仅公开道歉,还承诺将采取一系列措施,确保类似事件不再发生。

在确认问题后,胖东来迅速制定了赔偿方案。他们决定给最先曝光此事的举报人10万元奖金,对所有于2024年6月9日到2024年6月19日这段时间内,在新乡胖东来餐饮部购买擀面皮、香辣面的顾客办理全额退款,并每人再发1000元的额外补偿。这方案一经公布,网友基本被炸的外焦里嫩,纷纷向胖东来竖起了大拇指!
这次擀面皮事件中共有8833名消费者符合退款和赔偿条件,赔偿款总额高达883.3万元,6月27一早小编朋友圈里就有人晒赔偿金了,买了两份,双倍赔偿金:

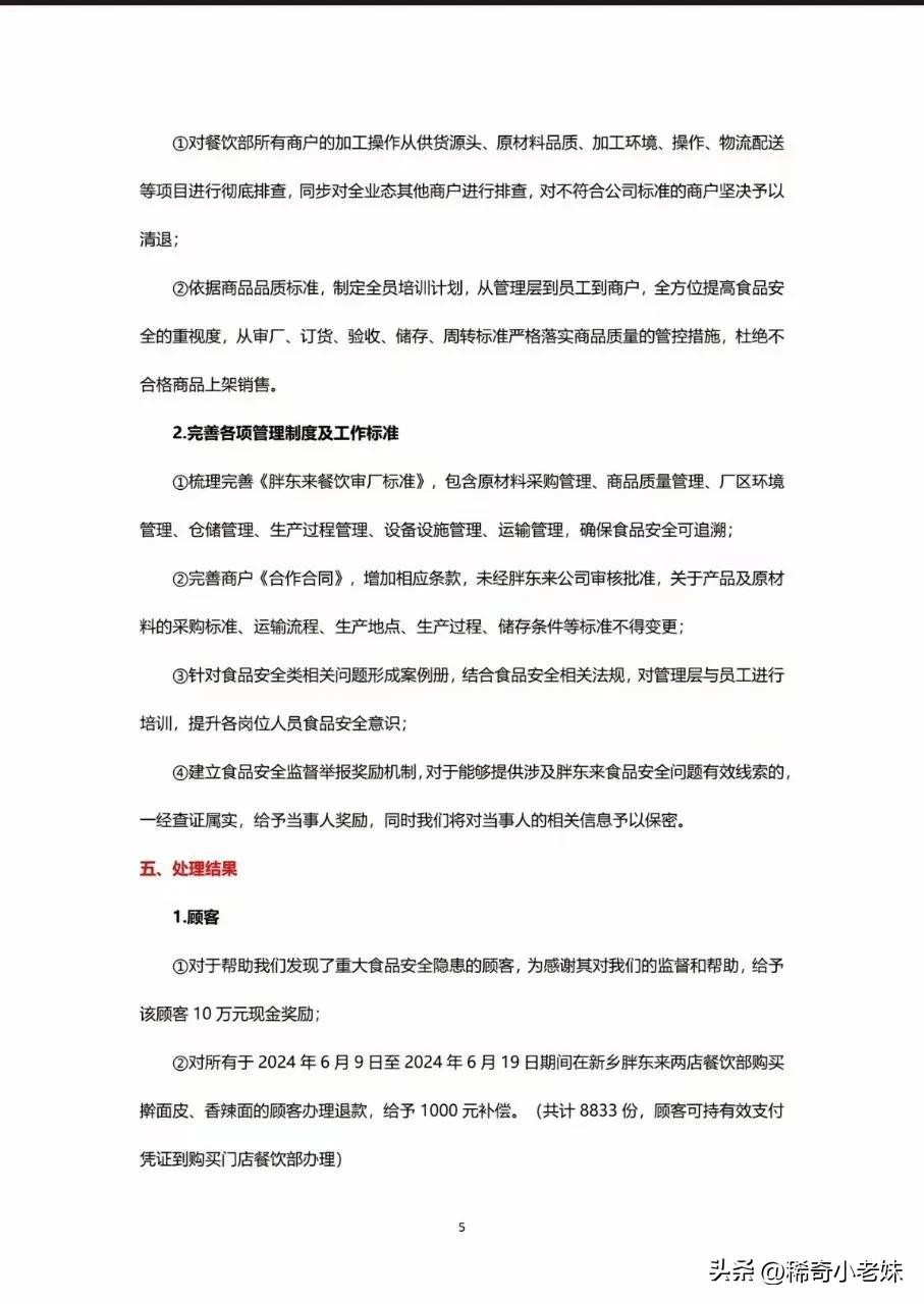
在赔偿措施实施的同时,胖东来还要求新乡胖东来擀面皮商户即日起停止营业,解除与他们的合同,终止合作。同时,还对所有联营商户的加工操作间进行全面排查,确保所有商户每一个环节都必须符合国家质量标准。

另外,胖东来还设立了举报奖励制度,鼓励消费者积极举报食品安全问题,共同维护食品安全。

在事件处理过程中,胖东来不仅迅速响应、积极处理、赔偿消费者损失,还额外赔付消费者每人1000元,这种良心企业放眼整个中国,还有第二家吗?答:没有。
既然没有第二家,那其他的企业是不是该学习学习人家胖东来的做法?积极履行社会责任和义务,共同维护消费者的权益和利益?
本来此次擀面皮事件按理说应该会给胖东来带来了一大片的负面影响和损失,但看看人家这办事的态度和效率,多少企业都望尘莫及!

响应迅速
处理积极
额外的赔偿
我想这几条单拿出来任何一条都够别的企业学半年的吧!
2025-10-12 19:37:37
2025-10-12 19:35:22
2025-10-12 19:33:06
2025-10-12 03:33:22
2025-10-12 03:31:07
2025-10-12 03:28:51
2025-10-12 03:26:35
2025-10-12 03:24:20
2025-10-12 03:22:04
2025-10-12 03:19:48
2025-10-12 03:17:33
2025-10-12 03:15:17
2025-10-12 03:13:01
2025-10-11 05:28:19
2025-10-11 05:26:03
2025-10-11 05:23:47
2025-10-11 16:54:02
2025-10-11 05:19:16
2025-10-11 05:17:01
2025-10-11 05:14:45