《精忠报国》燃情演绎,屠洪刚再现岳飞千古忠魂
2025-12-25 08:52:51
2019河南省海军航空实验班网上报名流程及初选安排来啦!


2019年河南省海军航空实验班面向全省招收100名应届初中毕业生。符合条件的学生通过河南省高中阶段教育招生信息服务平台(http://zk.haedu.gov.cn)海军航空实验班报名专栏自主报名,报名时间截止到2019年3月底。今天,小编给大家准备了一份报名攻略和接下来的初选安排及注意事项,一起来看!
相关链接:2019空军、海军航空实验班面向全省各招100名应届初中毕业生!
//
报名流程(报名截止时间为3月底)
//
1.打开网页:考生访问网址http://zk.haedu.gov.cn/ 打开“河南省高中阶段教育招生信息服务平台”页面,如下图:
2.网上报名:点击网页左侧下方第一条目“2019年河南省海军航空实验班报名”按钮,进入‘报名环节’, 如下图:
3.验证信息:进入验证信息页面,如下图:

(图3)
↓
考生输入姓名,身份证号(有字母时X则大写),输入验证码,点击“下一步”。
4.确认报名:在下图界面中按照提示依次输入各项信息 ,

点击‘确认报名’按钮,提示报名成功。
//
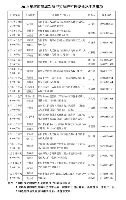
初选安排
//


河南最权威教育信息发布平台
长按二维码关注教育权威资讯
觉得不错,请点亮

↓↓↓
2025-12-25 08:52:51
2025-12-25 08:50:37
2025-12-25 08:48:22
2025-12-25 08:46:08
2025-12-25 08:43:54
2025-12-25 08:41:39
2025-12-25 08:39:25
2025-12-25 08:37:10
2025-12-25 08:34:56
2025-12-25 08:32:42
2025-12-25 08:30:27
2025-12-25 08:28:13
2025-12-25 08:25:59
2025-12-25 08:23:44
2025-12-25 08:21:30
2025-12-24 22:40:06
2025-12-24 22:37:52
2025-12-24 22:35:37
2025-12-24 22:33:23
2025-12-24 22:31:09