“腿精”李溪芮有多瘦?穿碎花吊带裙好清纯,这竹竿腿说78斤我信
2026-04-04 07:18:01
29岁男强奸男同事母亲,仅建议判三年?震惊!
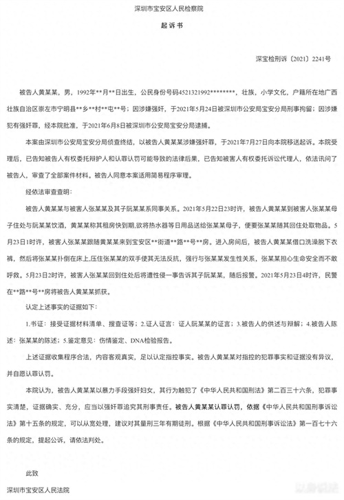
近日,广东深圳一起强奸案引起了社会广泛关注。案件中,29岁男子黄某涉嫌强奸同事张某的母亲,案情令人震惊。
据报道,黄某与张某及其儿子阮某是同事关系。一天晚上,黄某受邀到张某家与阮某喝酒,随后黄某谎称要将出租屋内的物品送给张某母子,并将张某哄骗至出租屋。
凌晨时分,黄某利用暴力手段对张某实施了强奸,张某因担心人身安全未敢大声呼救。事后,张某向儿子阮某求助并报警,警方迅速将黄某抓获。
针对案件,网友们纷纷发表看法。有人对黄某的行为表示愤怒和谴责,认为其行为应该受到严惩。同时也有人指出,张某未意识到危险,也是案件发生的原因之一。
在法律上,强奸罪是被严格惩处的,而黄某因犯下这一罪行已被起诉。根据法律规定,强奸一人将面临3至10年的有期徒刑,而造成被害人身体损伤的情况下,将会面临更重的处罚。
考虑到黄某的认罪态度和其他因素,检方建议对其判处3年有期徒刑。然而,无论判决结果如何,这一犯罪记录将伴随黄某终身,并对其未来产生深远影响。
通过案例,我们不仅可以了解法律的严惩原则,也能够深刻认识到强奸行为的严重性。希望此案能够引起更多人对性侵问题的关注,同时也呼吁大家共同努力,共同维护社会的安全和正义。

期待您能在评论区留下宝贵的留言,共同讨论!
2026-04-04 07:18:01
2026-04-04 07:15:47
2026-04-04 07:13:32
2026-04-04 02:20:56
2026-04-04 02:18:42
2026-04-04 02:16:27
2026-04-04 02:14:13
2026-04-04 02:11:58
2026-04-04 02:09:44
2026-04-04 02:07:29
2026-04-04 02:05:15
2026-04-04 02:03:01
2026-04-04 02:00:46
2026-04-04 01:58:32
2026-04-04 01:54:03
2026-04-04 01:51:48
2026-04-03 20:39:10
2026-04-03 20:36:56