贵州兴义兰花品种分布(全国著名的兰花产地)
2025-11-15 04:09:29
2024年全国各军校录取分数线,报考军校的同学看看吧!
2024年全国各大军校录取分数线!

高考想上军校的同学请你看过来了
随着高考的结束,许多同学开始关注各大高校的录取分数线。对于那些想要报考军校的同学来说,了解军校的录取分数线是非常重要的。本文将为大家介绍2024年全国各大军校的录取分数线,希望对大家有所帮助。


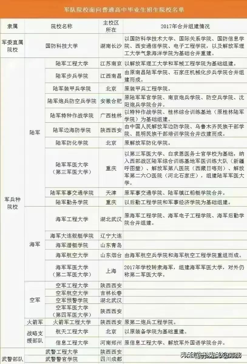
一、军校的分类
军校分为全军院校和军兵种院校两大类。全军院校是指由中央军委直接领导的院校,如国防大学、国防科技大学等;军兵种院校是指由各军兵种领导的院校,如陆军指挥学院、海军工程大学等




二、军校的录取分数线
军校的录取分数线一般较高,因为军校培养的是军事人才,需要具备较高的身体素质和政治素质。以下是2024年部分军校的录取分数线:
1. 国防科技大学:预估最低分数为578分




2. 陆军工程大学:预估最低分数为579分
3. 陆军步兵学院:预估最低分数为562分
4. 陆军勤务学院:预估最低分数为571分
5. 陆军装甲兵学院:预估最低分数为565分
6. 陆军炮兵防空兵学院:预估最低分数为563分
7. 陆军特种作战学院:预估最低分数为556分
8. 陆军军事交通学院:预估最低分数为565分
9. 海军军医大学:预估最低分数为597分
10. 陆军军医大学:预估最低分数为585分
11. 空军军医大学:预估最低分数为592分
12. 海军工程大学:预估最低分数为563分
13. 海军大连舰艇学院:预估最低分数为577分
14. 海军舰艇学院:预估最低分数为549分
15. 海军航空大学:预估最低分数为573分
16. 空军工程大学:预估最低分数为573分
17. 空军预警学院:预估最低分数为568分
18. 战略支援部队航天工程大学:预估最低分数为576分
19. 战略支援部队信息工程大学:预估最低分数为584分
20. 火箭军工程大学:预估最低分数为571分
21. 武警工程大学:预估最低分数为573分
22. 武警警官学院:预估最低分数为550分
23. 武警特种警察学院:预估最低分数为557分
24. 武警海警学院:预估最低分数为548分
需要注意的是,以上分数线仅供参考,实际录取分数线可能会因各种因素而有所变化。此外,不同省份的录取分数线也可能会有所不同。因此,建议同学们在报考军校时,要密切关注当地招生部门发布的信息,并结合自己的实际情况进行选择。
三、报考军校的注意事项
1. 身体素质:军校对身体素质要求较高,同学们需要通过体检才能被录取。因此,在报考军校前,同学们要注意锻炼身体,保持良好的身体素质。
2. 政治素质:军校培养的是军事人才,需要具备较高的政治素质。同学们需要通过政治审查才能被录取。因此,在报考军校前,同学们要注意提高自己的政治素质,保持良好的政治表现。
3. 文化成绩:军校的录取分数线一般较高,同学们需要具备较好的文化成绩才能被录取。因此,在报考军校前,同学们要努力学习,提高自己的文化成绩。
4. 志愿填报:军校的志愿填报与普通高校有所不同,同学们需要仔细阅读招生章程,了解军校的招生政策和录取规则,并按照要求填报志愿。



总之,报考军校需要具备较高的身体素质、政治素质和文化成绩。同学们在报考军校前,要仔细了解军校的招生政策和录取规则,并结合自己的实际情况进行选择。希望同学们都能够被自己心仪的军校录取,为国防事业贡献自己的力量。
2025-11-15 04:09:29
2025-11-15 04:07:14
2025-11-15 04:04:58
2025-11-15 04:02:43
2025-11-15 04:00:28
2025-11-15 03:58:13
2025-11-15 03:55:58
2025-11-15 03:53:43
2025-11-15 03:51:28
2025-11-15 00:13:33
2025-11-15 00:11:18
2025-11-15 00:09:02
2025-11-15 00:06:47
2025-11-15 00:04:32
2025-11-15 00:02:17
2025-11-15 00:00:02
2025-11-14 23:57:47
2025-11-14 23:55:31
2025-11-14 23:53:16
2025-11-14 23:51:01