成龙历险记,天空恶魔西木玩弄小玉感情,事后小玉展开报复!
2026-03-04 01:30:01
电话标记免费查询系统:号码标记查询平台的入口与使用方法
视频加载中...
在数字化时代,手机已成为我们日常生活的重要组成部分。手机号码作为身份识别的重要标志,其隐私和安全尤为重要。但有时,我们可能会发现自己手机号码被某些平台标记为“公司名称”、“骚扰电话”等,这不仅影响了号码的正常使用,也可能对个人或公司形象造成损害。那么,如何查询自己手机号码是否被标记?免费查询电话标记的入口在哪里?号码标记免费查询系统有哪些?今天,我们就来探讨一下这些问题。
首先,我们需要明白,号码标记通常是由安装在智能手机里的第三方平台提供的,与电信运营商没有直接关系。目前,市面上有数十款标记号码的软件。如果发现自己的号码被错误标记,我们需要先查询号码被哪些平台标记,然后分别去提交资料申诉以取消错误标记。
那么,如何查询手机号码的标记情况呢?这里,我们可以利用一些免费查询电话标记的平台,例如“老刘号码标记查询系统”。只需在查询框中输入你的电话号码,点击“查询”,就能迅速了解到你的电话号码被哪些平台标记了。这个平台操作简单方便,能有效帮助我们了解和处理电话号码标记问题。
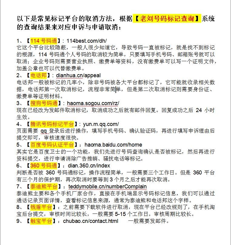
了解了查询方法后,我们还需要了解如何取消错误的电话标记。为此,我们整理了一些常用标记平台的取消方法,希望能帮助大家自助申诉取消错误的号码标记。
首先,对于“老刘号码标记查询系统”,在查询到电话号码被标记后,可以根据平台提示,提交相关资料进行申诉,请求取消错误标记。
除了“老刘号码标记查询系统”外,还有一些其他的免费查询电话标记的平台,例如“号码百事通”、“手机号码吉凶查询”等,大家可以根据自己的需要选择合适的平台进行查询。
总的来说,查询和取消手机号码标记,需要我们了解相关平台的功能和服务,合理利用这些工具,保护自己的隐私和权益。同时,我们还需要提高自身的信息保护意识,避免泄露个人信息,造成不必要的麻烦。
在这个信息爆炸的时代,个人信息安全越来越受到重视。手机号码作为我们的重要身份标识,其隐私和安全尤为重要。希望今天的内容能帮助大家了解如何查询和取消手机号码标记,保护自己的隐私和权益。在未来,我们还会继续为大家提供更多有关手机安全和隐私保护的知识和技巧,希望大家持续关注。
手机号码被标记:原因、影响与解决方法
在数字化时代,手机号码已经成为我们日常生活中不可或缺的一部分。然而,有时我们会发现自己的手机号码被错误地标记了。这不仅会影响我们的正常通讯,还可能对我们的个人形象或企业声誉造成负面影响。那么,如何查询自己的手机号码是否被标记?又该如何解决这个问题呢?本文将为您一一解答。
一、如何查询自己的手机号码是否被标记?
要查询自己的手机号码是否被标记,可以尝试以下几种方法:
使用手机自带的拦截功能:部分手机自带标记查询功能。您可以打开手机的“设置”选项,查找“骚扰拦截”或“来电拦截”选项,进入后即可查看当前已拦截的电话号码列表,从中查看是否存在被标记的情况。
使用第三方软件:市面上有很多第三方软件可以查询手机号码的标记情况,如“腾讯手机管家”、“360安全卫士”等。您可以在应用商店下载这些软件,并使用其标记查询功能来查看自己的手机号码是否被标记。
老刘号码标记查询系统:这是一个专门用于查询手机号码标记的在线平台。您只需在查询框中输入自己的手机号码,点击“查询”即可查看该号码是否被标记,以及被哪些平台标记。
二、免费查询电话标记的入口在哪里?
目前市面上有很多免费查询电话标记的入口,如各大手机厂商的官方应用商店、第三方安全软件平台等。这些平台提供了多种查询方式,包括在线查询、下载软件查询等,用户可以根据自己的需求选择合适的方式进行查询。
三、号码标记免费查询系统有哪些?
目前市面上有很多号码标记免费查询系统,其中比较知名的有“腾讯手机管家”、“360安全卫士”、“电话邦”、“泰迪熊移动”等。这些系统不仅提供了免费的标记查询功能,还支持在线申诉取消错误的号码标记。用户可以根据自己的需求选择合适的系统进行使用。
四、如何取消错误的电话标记?
如果您发现自己的手机号码被错误地标记了,可以尝试以下几种方法进行取消:
直接拨打标记平台的客服电话进行申诉:部分标记平台提供了客服电话,用户可以直接拨打进行申诉,提供相关资料证明自己的号码是被误标记的,平台会进行核实并给予取消。
1. 如何准确查询手机号码是否被错误标记及取消方法
2. 手机号码被错误标记的解决办法:自助查询与申诉指南
3. 免费查询电话标记:了解手机号码被哪些平台标记
4. 取消手机号码错误标记:号码百事通帮你轻松解决
5. 手机号码标记查询与取消:保护个人隐私与形象的有效途径
6. 详解如何查询与取消手机号码错误标记:提升通信体验
7. 自助查询与取消手机号码错误标记:实用技巧大揭秘
8. 免费号码标记查询工具:老刘号码标记查询系统使用指南
9. 手机号码被标记为公司名称?教你正确申诉取消错误标记
10. 号码标记查询与取消:企业通讯形象管理的必备工具
11. 正确处理手机号码错误标记:提升企业客户沟通效果
12. 免费查询电话标记:掌握手机号码被标记情况
13. 取消手机号码错误标记:常见问题与解决办法汇总
14. 手机号码标记查询:个人与企业均适用的实用技巧
15. 详解如何自助查询与取消手机号码错误标记
16. 免费号码标记查询平台:助你轻松管理手机号码标记
17. 手机号码被错误标记的应对策略:自助查询与申诉技巧
18. 取消手机号码错误标记:提高企业通信质量的关键步骤
19. 掌握手机号码标记查询与取消方法:维护个人与企业权益
20. 免费号码标记查询系统:助你解决手机号码被错误标记问题

电话号码标记影响业务开展?

立即查询并取消负面标签
2026-03-04 01:30:01
2026-03-04 01:27:47
2026-03-04 01:25:32
2026-03-04 01:23:18
2026-03-04 01:21:04
2026-03-04 01:18:49
2026-03-04 01:16:35
2026-03-04 01:14:20
2026-03-03 06:50:17
2026-03-03 06:48:03
2026-03-03 06:45:49
2026-03-03 06:43:34
2026-03-03 06:41:20
2026-03-03 06:39:06
2026-03-03 06:36:51
2026-03-03 06:34:37
2026-03-03 06:32:23
2026-03-03 06:30:08
2026-03-02 06:28:07
2026-03-02 06:25:53