雪域西藏上的敦煌——萨迦寺
2026-01-14 17:22:07
贵州"一夫二妻"三人婚礼事件始末:法律与道德的边界探讨

近日,贵州省毕节市发生了一起引人关注的社会事件:一位名为吴某的男子发布婚礼请柬,称将同时与两位女性周某和陈某举办婚礼,这一消息迅速在网络上引发热议。4月17日,这一"一夫二妻"婚礼事件在网络上广为流传,引发了公众对婚姻制度、法律底线以及道德伦理的深度讨论。本报告将全面梳理事件始末,分析其背后原因,并探讨这一事件对社会道德和法律建设的启示。
## 事件经过

### 网络曝光与公众热议
4月17日,一张特殊的婚礼请柬在多个社交平台引发关注。请柬内容显示:4月19日,新郎吴某将同时与新娘周某、陈某在贵州毕节某酒店举行婚礼,并邀请好友参加。请柬还附带了一段三人婚纱照的视频,照片中一名男子身穿黑色西装,左右挽着两名穿着婚纱的女子[[1](
https://app.xinhuanet.com/news/article.html?articleId=
a98864e8ffabd54f7bea46ca15df1c84)]。
这一消息迅速在网络上传播,引发网友热议。一些婚庆相关的账号甚至以化妆师、跟拍摄影师的身份发布文案,称事件中人员是自己的服务对象,进一步增加了事件的真实感[[1](
https://app.xinhuanet.com/news/article.html?articleId=
a98864e8ffabd54f7bea46ca15df1c84)]。
### 警方调查与真相大白

面对网络上的热议,当地警方迅速介入调查。4月17日,毕节警方回应记者称,此事不属实,已对当事人进行教育劝导[[0](
http://news.china.com.cn/2025-04/17/content_117829961.shtml)]。经过核实,警方发现,两名女子中一人系新郎的前妻,三人拍摄婚纱照系"闹剧"[[8](
https://finance.sina.com.cn/jjxw/2025-04-18/doc-inetparh5457154.shtml)]。
根据知情人士透露,吴某与周某曾是夫妻,离婚后仍保持联系,关系较好。后来,吴某又认识了陈某,想要与她结婚。在与陈某谈及婚事时,吴某将此事告诉了前妻周某,周某舍不得吴某,于是三人商量出了一起举办婚礼的主意[[5](
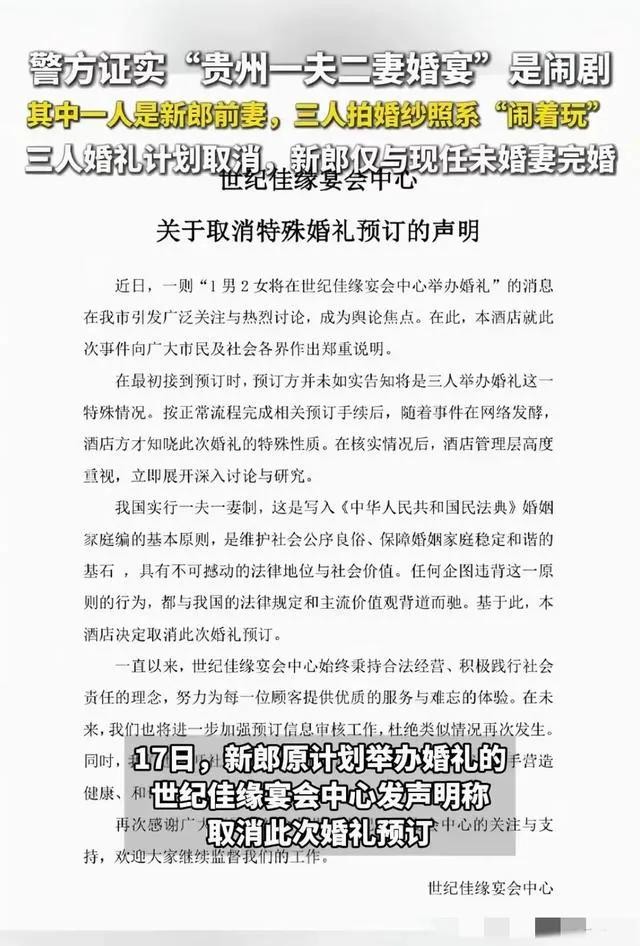
ccccccc/efaiaqj4zph >### 酒店取消婚礼预订

事件曝光后,涉事酒店迅速作出反应。4月17日,贵州世纪佳缘宴会中心通过社交平台发布声明称,该中心在最初接到预订时,预订方并未如实告知将是三人举办婚礼这一特殊情况。按正常流程完成相关预订手续后,随着事件在网络发酵,酒店方才知晓此次婚礼的特殊性质[[1](
https://app.xinhuanet.com/news/article.html?articleId=
a98864e8ffabd54f7bea46ca15df1c84)]。
声明称,我国实行一夫一妻制,基于此,酒店决定取消此次婚礼预订。同时,该中心也呼吁社会各界共同维护法律尊严和公序良俗,携手营造健康、和谐、文明的社会环境[[1](
https://app.xinhuanet.com/news/article.html?articleId=
a98864e8ffabd54f7bea46ca15df1c84)]。
### 婚礼最终安排
在警方教育劝导和酒店取消预订后,吴某表示将仅与现任未婚妻陈某完婚[[8](
https://finance.sina.com.cn/jjxw/2025-04-18/doc-inetparh5457154.shtml)]。这一决定标志着这场闹剧的结束,也表明当事人已经认识到自己的行为不当。
## 事件法律分析

### 我国婚姻制度法律框架
中国实行一夫一妻制,这是写进民法典的法律制度。根据《中华人民共和国民法典》第一千零四十六条规定:"结婚应当男女双方完全自愿,禁止包办、买卖婚姻和其他干涉婚姻自由的行为。达到法定婚龄的男女双方,非直系血亲或者三代以内的旁系血亲,可以结婚。"同时,该法典明确禁止一夫多妻和一妻多夫[[9](
https://m.bjnews.com.cn/detail/1744876885168684.html)]。
### 重婚罪法律规定
湖北尊而光律师事务所律师丁嫣表示,该事件无论真假,相关人员都已涉嫌违法。根据《中华人民共和国刑法》第258条规定,重婚罪是指有配偶而与他人结婚,或者明知他人有配偶而与之结婚的行为[[1](
https://app.xinhuanet.com/news/article.html?articleId=
a98864e8ffabd54f7bea46ca15df1c84)]。
丁嫣介绍,我国婚姻法和公序良俗都遵循一夫一妻制,这也是当代文明社会的统一规则。这三人可能有几种情况:
一是,其中两人领证了,又共同与另一女性公开办婚礼、共同生活,涉嫌重婚罪。
二是,三人都未领证,公开办婚礼、共同生活,同样涉嫌重婚罪。
还有一种情况,就是完全虚构信息、搞恶作剧,涉嫌扰乱社会治安,会被治安处罚[[1](
https://app.xinhuanet.com/news/article.html?articleId=
a98864e8ffabd54f7bea46ca15df1c84)]。
在本案中,由于吴某与前妻已经离婚,他与现任未婚妻陈某结婚并不构成重婚罪。但如果吴某与前妻仍然保持夫妻关系,或者有其他复杂情况,则可能涉及法律责任。
然而,根据警方的调查,吴某与前妻已经离婚,且三人并没有结婚登记的打算,因此主要的法律问题是他们通过发布虚假信息扰乱公共秩序。根据《治安管理处罚法》,虚构事实扰乱公共秩序的行为可能会受到处罚[[1](
https://app.xinhuanet.com/news/article.html?articleId=
a98864e8ffabd54f7bea46ca15df1c84)]。
## 社会反响与公众观点

### 网友反应
这一事件在网络上引发了广泛的讨论,网友们对此事件的态度各异:
1. **法律底线必须坚守**:许多网友认为,一夫一妻制是法律底线,不能被挑战。一位网友表示:"当事人没意见,三方父母没意见,网友有意见,法律不允许。这个口子绝对不能打开。"[[0](
http://news.china.com.cn/2025-04/17/content_117829961.shtml)]
2. **道德伦理受到冲击**:一些网友认为这种行为冲击了社会公序良俗,一位网友评论道:"明目张胆,有些人没了礼仪廉耻。"[[0](
http://news.china.com.cn/2025-04/17/content_117829961.shtml)]
3. **质疑事件真实性**:部分网友对事件的真实性表示怀疑,认为这是为了博取眼球的炒作行为。
### 婚礼行业态度
涉事酒店的声明代表了婚礼行业对此类事件的态度。酒店在声明中强调,一夫一妻制是我国的法律规定和主流价值观,任何违背这一原则的行为都是不可接受的[[1](
https://app.xinhuanet.com/news/article.html?articleId=
a98864e8ffabd54f7bea46ca15df1c84)]。
这一事件也引发了婚礼行业对预订信息审核的重视。酒店表示,将"进一步加强预订信息审核工作,杜绝类似情况再次发生"[[1](
https://app.xinhuanet.com/news/article.html?articleId=
a98864e8ffabd54f7bea46ca15df1c84)]。
### 媒体报道与舆论引导
主流媒体对此事件的报道展现了对法律底线的坚守。多家媒体在报道中强调了我国一夫一妻的婚姻制度,并对当事人的行为表示了否定态度[[0](
http://news.china.com.cn/2025-04/17/content_117829961.shtml)][[1](
https://app.xinhuanet.com/news/article.html?articleId=
a98864e8ffabd54f7bea46ca15df1c84)]。
《新京报》快评文章明确指出,一夫一妻制是写进民法典的法律制度,是维护家庭稳定、保障妇女、儿童权利的法律基石[[9](
https://m.bjnews.com.cn/detail/1744876885168684.html)]。
## 类似事件与前车之鉴
### 2022年贵州"一夫二妻"婚纱照事件
2022年,贵州也曾发生过一起类似事件。当时,一张男子与两位女性的婚纱照在网络上疯传。据警方通报,当事人杨某是为了博取眼球,在网络平台发布自己和妻子以及妻子闺蜜三人的多张照片,并编造"两位爱妻举行结婚典礼"等虚假言论,造成了负面影响[[0](
http://news.china.com.cn/2025-04/17/content_117829961.shtml)]。
最终,警方以虚构事实扰乱公共秩序对杨某处以治安处罚[[0](
http://news.china.com.cn/2025-04/17/content_117829961.shtml)]。
虽然此类事件在各地偶有发生,但大多数最终都以当事人受到教育或处罚而告终。这些案例共同说明,社会对一夫一妻制的坚守是普遍共识,任何挑战这一原则的行为都会受到社会的否定和法律的制裁。
一夫一妻制是社会稳定的基石,是保障家庭和谐、妇女权益的重要法律制度。正如《新京报》快评所言:"你今天说三人婚礼也行,那明天是不是还有四人,五人连婚,是不是以后大家都可以拿它当笑料呢?"[[9](
https://m.bjnews.com.cn/detail/1744876885168684.html)]
这种行为如果被容忍,将会对社会造成深远的负面影响,破坏婚姻制度的严肃性,损害妇女权益,威胁家庭稳定[[9](
https://m.bjnews.com.cn/detail/1744876885168684.html)]。
### 自由与责任的平衡
自由不是为所欲为,更不是挑战社会底线。在追求个人自由的同时,每个人都应该尊重法律和社会公序良俗,不应为了满足个人私欲而损害社会公共利益。
这一事件也提醒我们,需要加强对公众的婚姻家庭观念教育,特别是对年轻人的教育。婚姻不是儿戏,而是一种庄严的社会契约,需要双方共同遵守。
在信息爆炸的时代,社交媒体平台应该加强对虚假信息的审核和管理,避免类似事件的发生。同时,公众也应提高媒介素养,不轻信、不传播未经证实的信息。
## 结语
贵州"一夫二妻"三人婚礼事件虽然最终被证实是一场闹剧,但它引发的社会讨论具有重要的警示意义。这一事件提醒我们,法律底线不容挑战,社会公序良俗需要共同维护。
在中国,一夫一妻制是写进民法典的法律制度,是维护家庭稳定、保障妇女、儿童权利的法律基石。任何挑战这一原则的行为,无论出于何种目的,都是不可接受的。
同时,这一事件也提醒我们,在追求个人自由和创新的同时,必须尊重法律和社会公序良俗,不能为了博取眼球或满足个人私欲而损害社会公共利益。
我们相信,通过全社会的共同努力,可以营造一个健康、和谐、文明的社会环境,让每一个家庭都成为幸福的港湾。
## 参考文献
[0] "1男2女"举办三人婚礼被酒店取消?警方回应.
http://news.china.com.cn/2025-04/17/content_117829961.shtml.
[1] "1男2女"将举办三人婚礼?多方回应! - 新华网客户端.
https://app.xinhuanet.com/news/article.html?articleId=
a98864e8ffabd54f7bea46ca15df1c84.
[5] "三人行"婚礼后续:警方已介入,二妻身份被扒,一个前妻一个现任.
ccccccc/c3r2lafjkra >[8] "一夫二妻婚礼闹剧",当地回应 - 新浪财经.
https://finance.sina.com.cn/jjxw/2025-04-18/doc-inetparh5457154.shtml.
[9] "一夫二妻"婚纱照,公序良俗岂容"闹着玩"? | 新京报快评.
https://m.bjnews.com.cn/detail/1744876885168684.html.
2026-01-14 17:22:07
2026-01-13 18:02:00
2026-01-13 17:59:46
2026-01-12 23:29:30
2026-01-12 23:27:15
2026-01-11 23:55:11
2026-01-11 23:52:57
2026-01-11 23:50:43
2026-01-11 23:48:28
2026-01-11 23:46:14
2026-01-11 23:43:59
2026-01-11 23:41:45
2026-01-11 23:39:31
2026-01-11 23:37:17
2026-01-11 23:35:02
2026-01-10 22:24:08
2026-01-10 22:21:54
2026-01-10 22:19:39
2026-01-10 22:17:25
2026-01-10 22:15:11