那个曾经得到赵本山赏识的曹佳睿,如今怎样了
2026-01-10 22:19:39
假冒"茶色素"产品大量出现,正规产品企业联合司法发表严正声明
中国大健康行业的发展有赖于国家的法治和企业的自律,要使健康产业更好地服务于人类,发挥更大的价值作用,就必须凝聚行业共识,规范企业行为,营造健康有序的消费环境。
维护健康产业有序发展,须重拳打击违法产品违法乱象,坚决遏制“固体饮料”“固态速溶茶”“压片糖果”等普通食品冒充保健食品现象。产业龙头企业和消费者强烈呼吁食品安全监管部门坚持严字当头、重典治乱,加大对该领域非法行为的处罚力度,保护合规企业和消费者的权益。
郑重声明
2021年3月10日,国家药典委员会已将茶色素胶囊国家药品标准进行公示。“茶色素”本是药物,且未列入药食同源目录,不能作为普通食品原料在食品中进行添加。普通食品不得以“茶色素”命名、更不能宣称具有“茶色素”的功效。目前市场上诸多违法企业多生产的“压片糖果”“固体饮料”“固态速溶茶”等普通食品以“茶色素”功效为由在市场上大肆进行违法宣传,这类企业无视中国食品安全相关法律法规,肆无忌惮地违规生产销售行为,给百姓的经济财产、健康行业的有序发展都带来不利后果。不仅产品质量无保证,生产企业也无法追根溯源,一旦出现食用伤害就无法维权。面对此等乱象,作为健康行业的领军企业怎能视而不见?为了健康产业的绿色有序发展,为了国民的健康追求,我们向行业里的“害群之马”郑重发出声明......
律 师 声 明




律师声明原文
北京东科律师事务所接受生命之花(北京)健康管理有限公司、北京天康伟业科技有限公司(下称“委托人”)的委托,针对部分不法商家无视国家法律,使用委托人用于宣传茶色素的视听作品、书籍、文章、图片,侵犯委托人著作权一事,指派袁广武律师发表本律师声明。
委托人向本所律师称:国家对保健食品实行严格管理,所有获得批准,取得保健食品批号的产品,必须经过毒理实验、临床验证、功效成分的定性和/或定量检验、稳定性试验等一系列环节严格审查,至少需要经过三年以上的时间验证。但普通食品(如:固体饮料、固态速溶茶、压片糖果)无须经过毒理实验、临床等安全性验证,食用效果及危害性不明,且购进低价原材料,成本低廉、工序简单。普通食品中不得添加药食同源目录之外的药物成分;茶色素未列入药食同源目录,不能在普通食品中添加。同时普通食品不得以茶色素命名、更不能宣称具有茶色素的功效。目前经批准可以添加茶色素的产品,包括药品在内,只有五款,除此之外,现市面在售的借“茶色素”功效,在产品外包装上印刷“茶色素”字样,甚至标明茶色素含量、功效的产品,均是假冒伪劣产品。可以说假冒伪劣茶色素产品屡禁不止,屡打不绝,层出不穷、群魔乱舞,严重扰乱了正常的市场秩序。让委托人气愤和担忧的是,部分假冒伪劣茶色素产品生产、销售者,使用委托人用于宣传茶色素的视听作品、书籍、文章、图片等资料,组织、利用包括会议、讲座、健康科普、咨询等在内的多种方式大肆虚假宣传。有的甚至将委托人董事长席宾出镜演讲的画面、委托人的注册商标剪辑用于其产品推广视频及会议、讲座等活动中,使消费者真假难辩;分不清推广、讲座等活动的承办方,给委托人增加了经营风险,为此,委托人有必要予以澄清和声明:
1.全国现有国家正规批准文号,以茶色素为主要原料的保健食品,目前仅有包括委托人生产、销售的都邦牌玉竹茶色素胶囊、德御堂牌黄精茶色素胶囊、生命之花牌葛根茶色素胶囊(原名:生命之花牌力邦茶色素胶囊)等四款保健食品;其他茶色素保健食品均是违反《中华人民共和国食品安全法》的违法产品。
《中华人民共和国食品安全法》第七十四条规定,国家对保健食品、特殊医学用途配方食品和婴幼儿配方食品等特殊食品实行严格监督管理。第七十六条规定,使用保健食品原料目录以外原料的保健食品和首次进口的保健食品应当经国务院食品安全监督管理部门注册。2016年12月27日国家食品药品监管总局、国家卫生计生委、国家中医药管理局联合发布了《保健食品原料目录(一)》,“茶色素”未列入该目录。故所有以“茶色素”为主要原料的保健食品,必须经国务院食品安全监督管理部门注册。截止目前,全国范围内,国家市场监督管理总局特殊食品信息查询平台能够查询到的,只有包括委托人生产、销售的都邦牌玉竹茶色素胶囊、德御堂牌黄精茶色素胶囊、生命之花牌葛根茶色素胶囊等四款保健食品。未经注册无法查询的保健食品,均是违反《中华人民共和国食品安全法》的违法产品。
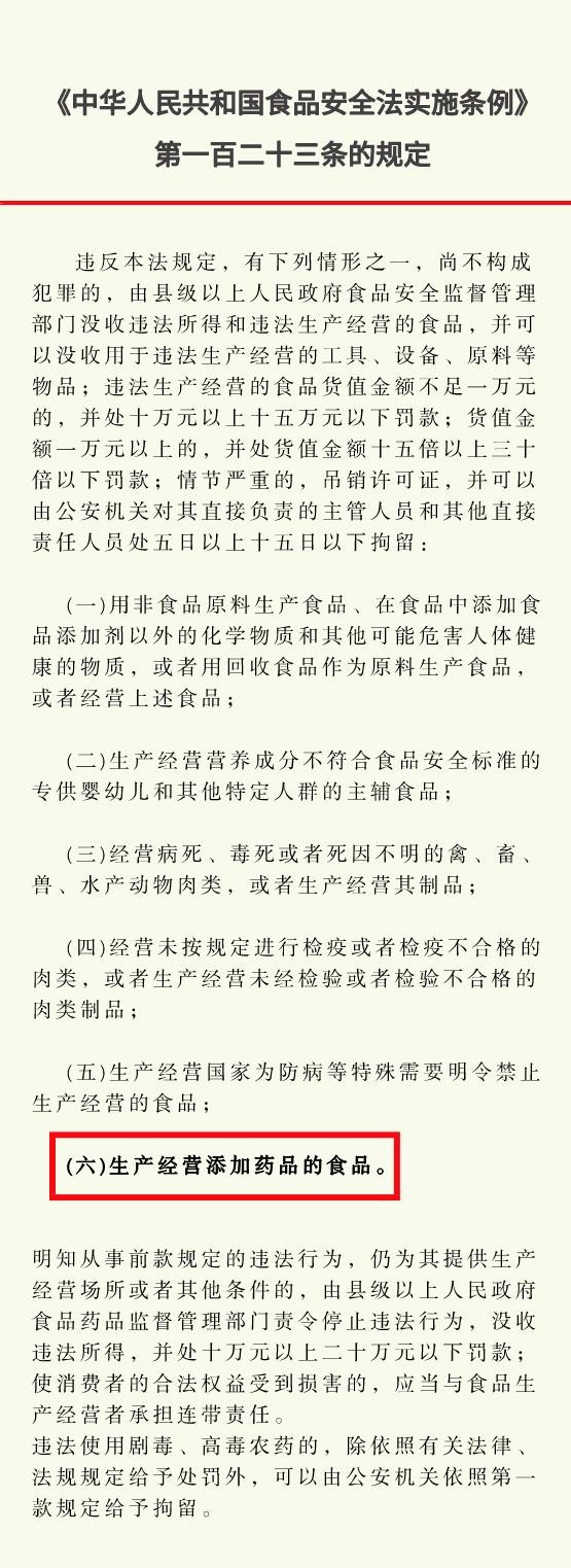
2.除上述四款茶色素保健食品外,其他任何标明茶色素含量的保健食品和任何声称茶色素保健功能的普通食品,均是违反《中华人民共和国食品安全法》的违法产品。
首先,除上述四款茶色素保健食品外,再无其他以茶色素为原料的保健食品按《中华人民共和国食品安全法》的规定予以注册取得国家正规批准文号。故,目前全国茶色素保健食品只有上述四款,除上述四款茶色素保健食品外,其他任何保健食品因未按规定注册,不得使用茶色素为原料,否则即违反了《中华人民共和国食品安全法》第七十六条的规定。故,除上述四款茶色素保健食品外,其他标明茶色素含量的保健食品,均属违法产品。
其次,《中华人民共和国食品安全法实施条例》第三十八条规定,保健食品之外的其他食品,不得声称具有保健功能。故,除上述四款以茶色素为原料的保健食品外,其他均是普通食品。其他任何声称茶色素保健功能的食品,均违反了《中华人民共和国食品安全法实施条例》第三十八条的规定,系违法产品。
委托人向本所律师提供证据并称:委托人是以茶色素为主要原料的保健食品生产、销售企业,多年来投入大量的人力、物力、财力从事茶色素产品的研究。为推广、销售自己的产品,也十分关注国内外有关“茶色素”话题的演讲、技术交流等活动。在赞助、参加“1035工程健康中国行及复方茶色素全国慢性病健康科普援助计划启动仪式”“千古茶谜”“复方茶色素学术交流会”“名人对话”节目时,为推广、销售自己的产品,委托人与董建文等专家签署了肖像权使用等合作协议,拍摄了视听作品,取得了由董建文院士主编的《中国茶医学研究大全》等书籍的著作权。经营过程中,委托人还创作了大量有关茶色素的文章、图片、视频等作品。现针对部分不法商家通过网络、海报、会场展板等,以线上、线下形式开展“茶色素”相关的宣传、推广、销售等活动时,未经委托人同意,使用委托人作品,侵犯委托人著作权的行为,特授权本律师发表如下严正声明:
一、生命之花(北京)健康管理有限公司、北京天康伟业科技有限公司未授权任何企业、个人改编、转载、剪辑、使用“1035工程健康中国行及复方茶色素全国慢性病健康科普援助计划启动仪式”“千古茶谜”“复方茶色素学术交流会”“名人对话”节目等视听作品、《中国茶医学研究大全》等书籍及委托人创作有关茶色素的文章、图片等作品。
二、已经改编、转载、剪辑、使用“1035工程健康中国行及复方茶色素全国慢性病健康科普援助计划启动仪式”“千古茶谜”“复方茶色素学术交流会”“名人对话”节目视听作品、《中国茶医学研究大全》等书籍及委托人创作有关茶色素的文章、图片等作品的企业或个人,立即停止使用,并予删除、撤销。
委托人表示,对已经侵犯委托人版权的不法商家,保留诉讼的权利,如继续开展违法销售活动,委托人将依法追究其法律责任。本所也将密切关注网络等渠道,对继续使用及怠于删撤未经委托人授权,改编、转载、剪辑、使用上述作品的行为,本所将代理委托人追究其相关法律责任。
(以下无正文)
北京东科律师事务所
律师:袁广武
2021年11月8日




保健食品是由国家卫生部、国家食品药品监督管理总局、国家市场监督管理总局等相关部门严格审核并批准的具有功能性的“特殊食品”,申报过程严谨且漫长。一款保健食品从报批到审批通过甚至需要四至六年的时间(不是所有的保健食品申报都可以通过),保健食品申报必须要经过动物或人群功能试验,证明具有明确、稳定的保健作用,产品原料必须符合食品卫生要求,保证对人体不产生任何急性、亚急性慢性危害,申报的保健食品组方成分及用量必须具有科学依据,具有明确的功效成份。同时,保健食品申报必须经过毒理学安全性评价报告、保健功能评价报告、功效成分的定性、稳定性试验报告等试验,具备上述条件,卫生部、国家食品药品监督管理总局、国家市场监督管理总局相关部门成立评审委员会承担技术审评工作,对申报的保健食品进行分析,经过食品卫生学、营养学、毒理学、医学最终通过专家组各个环节审核通过,才能向申报企业颁发“保健食品”的批准证书。

具有功能的保健食品批号产品需要经过严格的审查(毒理实验,临床验证,审评,药物配方及有效定性等一系列环节),至少经过几年以上时间,且需要投入大量资金,才有可能通过。普通食品没有安全性的实验,也无需经过毒理学安全性评价报告等审查环节。故有部分无良企业就会利用各种媒体偷换概念,随意宣传部分食品功效,已经到了令世人惊讶的地步。

让我们一起看看这些
不法企业的案例!



某些不良商家,为了更大限度地隐藏违法的“狐狸尾巴”,居然还盗用正规合法企业对“茶色素”话题的演讲、技术交流等活动影像。其中包括“1035工程健康中国行及复方茶色素全国慢性病健康科普援助计划启动仪式”“千古茶谜”“复方茶色素学术交流会”“名人对话”等视听作品,还大量侵权盗用相关合法企业“茶色素”的文章、图片、视频等作品,用于宣传、推广、销售中。针对这些不法商家恶劣行为,我们必须维权打击!





如果您选择正规的“茶色素”保健食品请您按照下方操作进行查询


2026-01-10 22:19:39
2026-01-10 22:17:25
2026-01-10 22:15:11
2026-01-10 22:12:57
2026-01-10 22:10:42
2026-01-10 22:08:28
2026-01-10 22:06:14
2026-01-10 22:03:59
2026-01-09 18:05:13
2026-01-09 18:02:59
2026-01-09 18:00:45
2026-01-09 17:58:30
2026-01-09 17:56:16
2026-01-09 17:54:02
2026-01-09 17:51:47
2026-01-09 17:49:33
2026-01-09 17:47:18
2026-01-09 17:45:04
2026-01-08 21:46:22
2026-01-08 21:44:08